12月3日,日照市茶园越冬防护管理现场会议在五莲县召开。日照市农技中心,各区县、功能区农业农村局业务分管负责人、业务科长(站长);重点产茶乡镇政府农业综合服务中心茶叶业务负责人、重点茶叶企业负责人30余人参加会议。
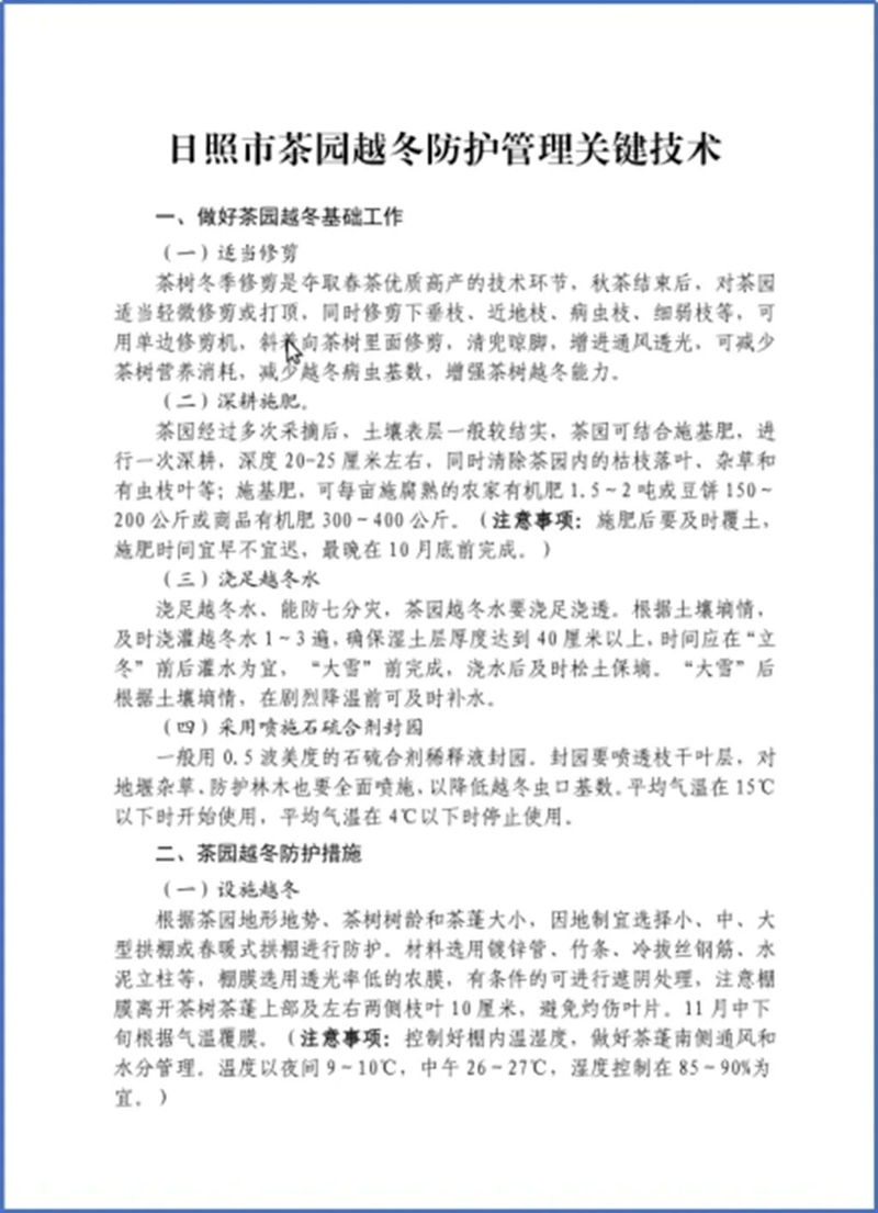
参会人员观摩了五莲县富园茶场茶树越冬防护现场,技术人员对茶园越冬防护技术进行了现场讲解,富园茶场负责人就生态茶园越冬防护模式、无性系茶园越冬防护管理等方面进行现场交流学习,会议现场发放《日照市茶园越冬防护管理关键技术》明白纸20000份。
聚焦农业
会议强调,要提高政治站位,强化组织领导抓好茶园越冬防护工作落实,今年日照市经历了春夏连旱及秋涝,特殊气候条件为茶树越冬带来潜在风险,各级各部门要切实提高重视程度,积极引导茶企、茶农克服麻痹思想和侥幸心理,早谋划、早部署、早落实,做好宣传引导工作,结合茶园实际制定科学防护方案,适时开展越冬防护各项工作,确保茶树安全越冬。

会议指出,各区县涉茶技术部门要组建专业技术服务团队,围绕“重基肥、足浇水、覆草膜、药封园、设施护”等关键技术,加大技术培训和指导力度,针对老茶园、低产茶园等重点区域,要组织技术人员开展一对一指导,全面提升茶园越冬防护的科学化、规范化水平。
会议要求,各级业务部门要切实扛起监管责任,建立健全工作督导机制,结合天气变化情况,不定期深入重点产茶片区,通过面上调度、现场检查、随机抽查等方式,对越冬防护工作开展情况进行督导检查。及时掌握茶园越冬防护工作进展情况,加强部门间沟通协作,形成工作合力,共同筑牢茶树越冬“安全防线”,为翌年春茶高产优产奠定基础。
(来源:日照农业农村微信公众号 )
编辑:商晶雯
审核:钟德旺
1、凡本网专稿均属于感知山东网所有,转载请注明来源及感知山东网的作者姓名。
2、本网注明“来源:×××(非感知山东网)”的信息,均转载自其它媒体,转载目的在于传递更多信息,并不代表本网赞同其观点和对其真实性负责,若作品内容涉及版权和其它问题,请联系我们,我们将在核实确认后尽快处理。
3、因使用感知山东网而导致任何意外、疏忽、合约毁坏、诽谤、版权或知识产权侵犯及其所造成的各种损失等,感知山东网概不负责,亦不承担任何法律责任。
4、一切网民在进入感知山东网主页及各层页面时视为已经仔细阅读过《网站声明》并完全同意。